Menu
×
   ❮     
HTML CSS JAVASCRIPT SQL PYTHON JAVA PHP HOW TO W3.CSS C C++ C# BOOTSTRAP REACT MYSQL JQUERY EXCEL XML DJANGO NUMPY PANDAS NODEJS DSA TYPESCRIPT ANGULAR ANGULARJS GIT POSTGRESQL MONGODB ASP AI R GO KOTLIN SWIFT SASS VUE GEN AI SCIPY AWS CYBERSECURITY DATA SCIENCE INTRO TO PROGRAMMING INTRO TO HTML & CSS BASH RUST TOOLS

Python Tutorial

Python HOME Python Intro Python Get Started Python Syntax Python Output Python Comments Python Variables Python Data Types Python Numbers Python Casting Python Strings Python Booleans Python Operators Python Lists Python Tuples Python Sets Python Dictionaries Python If...Else Python Match Python While Loops Python For Loops Python Functions Python Range Python Arrays Python Iterators Python Modules Python Dates Python Math Python JSON Python RegEx Python PIP Python Try...Except Python String Formatting Python None Python User Input Python VirtualEnv

Python Classes

Python OOP Python Classes/Objects Python __init__ Method Python self Parameter Python Class Properties Python Class Methods Python Inheritance Python Polymorphism Python Encapsulation Python Inner Classes

File Handling

Python File Handling Python Read Files Python Write/Create Files Python Delete Files

Python Modules

NumPy Tutorial Pandas Tutorial SciPy Tutorial Django Tutorial

Python Matplotlib

Matplotlib Intro Matplotlib Get Started Matplotlib Pyplot Matplotlib Plotting Matplotlib Markers Matplotlib Line Matplotlib Labels Matplotlib Grid Matplotlib Subplot Matplotlib Scatter Matplotlib Bars Matplotlib Histograms Matplotlib Pie Charts

Machine Learning

Getting Started Mean Median Mode Standard Deviation Percentile Data Distribution Normal Data Distribution Scatter Plot Linear Regression Polynomial Regression Multiple Regression Scale Train/Test Decision Tree Confusion Matrix Hierarchical Clustering Logistic Regression Grid Search Categorical Data K-means Bootstrap Aggregation Cross Validation AUC - ROC Curve K-nearest neighbors

Python DSA

Python DSA Lists and Arrays Stacks Queues Linked Lists Hash Tables Trees Binary Trees Binary Search Trees AVL Trees Graphs Linear Search Binary Search Bubble Sort Selection Sort Insertion Sort Quick Sort Counting Sort Radix Sort Merge Sort

Python MySQL

MySQL Get Started MySQL Create Database MySQL Create Table MySQL Insert MySQL Select MySQL Where MySQL Order By MySQL Delete MySQL Drop Table MySQL Update MySQL Limit MySQL Join

Python MongoDB

MongoDB Get Started MongoDB Create DB MongoDB Collection MongoDB Insert MongoDB Find MongoDB Query MongoDB Sort MongoDB Delete MongoDB Drop Collection MongoDB Update MongoDB Limit

Python Reference

Python Overview Python Built-in Functions Python String Methods Python List Methods Python Dictionary Methods Python Tuple Methods Python Set Methods Python File Methods Python Keywords Python Exceptions Python Glossary

Module Reference

Built-in Modules Random Module Requests Module Statistics Module Math Module cMath Module

Python How To

Remove List Duplicates Reverse a String Add Two Numbers

Python Examples

Python Examples Python Compiler Python Exercises Python Quiz Python Challenges Python Server Python Syllabus Python Study Plan Python Interview Q&A Python Bootcamp Python Certificate Python Training

Matplotlib Line


Linestyle

You can use the keyword argument linestyle, or shorter ls, to change the style of the plotted line:

Example

Use a dotted line:

import matplotlib.pyplot as plt
import numpy as np

ypoints = np.array([3, 8, 1, 10])

plt.plot(ypoints, linestyle = 'dotted')
plt.show()

Result:

Try it Yourself »

Example

Use a dashed line:


plt.plot(ypoints, linestyle = 'dashed')

Result:

Try it Yourself »


Shorter Syntax

The line style can be written in a shorter syntax:

linestyle can be written as ls.

dotted can be written as :.

dashed can be written as --.

Example

Shorter syntax:

plt.plot(ypoints, ls = ':')

Result:

Try it Yourself »

Line Styles

You can choose any of these styles:

Style Or
'solid' (default) '-' Try it »
'dotted' ':' Try it »
'dashed' '--' Try it »
'dashdot' '-.' Try it »
'None' '' or ' ' Try it »

Line Color

You can use the keyword argument color or the shorter c to set the color of the line:

Example

Set the line color to red:

import matplotlib.pyplot as plt
import numpy as np

ypoints = np.array([3, 8, 1, 10])

plt.plot(ypoints, color = 'r')
plt.show()

Result:

Try it Yourself »

You can also use Hexadecimal color values:

Example

Plot with a beautiful green line:

...
plt.plot(ypoints, c = '#4CAF50')
...

Result:

Try it Yourself »

Or any of the 140 supported color names.

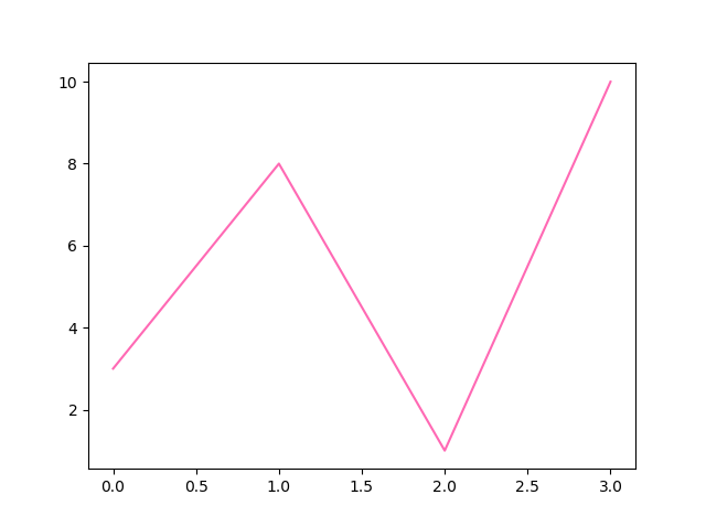
Example

Plot with the color named "hotpink":

...
plt.plot(ypoints, c = 'hotpink')
...

Result:

Try it Yourself »

Line Width

You can use the keyword argument linewidth or the shorter lw to change the width of the line.

The value is a floating number, in points:

Example

Plot with a 20.5pt wide line:

import matplotlib.pyplot as plt
import numpy as np

ypoints = np.array([3, 8, 1, 10])

plt.plot(ypoints, linewidth = '20.5')
plt.show()

Result:

Try it Yourself »

Multiple Lines

You can plot as many lines as you like by simply adding more plt.plot() functions:

Example

Draw two lines by specifying a plt.plot() function for each line:

import matplotlib.pyplot as plt
import numpy as np

y1 = np.array([3, 8, 1, 10])
y2 = np.array([6, 2, 7, 11])

plt.plot(y1)
plt.plot(y2)

plt.show()

Result:

Try it Yourself »

You can also plot many lines by adding the points for the x- and y-axis for each line in the same plt.plot() function.

(In the examples above we only specified the points on the y-axis, meaning that the points on the x-axis got the the default values (0, 1, 2, 3).)

The x- and y- values come in pairs:

Example

Draw two lines by specifiyng the x- and y-point values for both lines:

import matplotlib.pyplot as plt
import numpy as np

x1 = np.array([0, 1, 2, 3])
y1 = np.array([3, 8, 1, 10])
x2 = np.array([0, 1, 2, 3])
y2 = np.array([6, 2, 7, 11])

plt.plot(x1, y1, x2, y2)
plt.show()

Result:

Try it Yourself »

×

Contact Sales

If you want to use W3Schools services as an educational institution, team or enterprise, send us an e-mail:
sales@w3schools.com

Report Error

If you want to report an error, or if you want to make a suggestion, send us an e-mail:
help@w3schools.com

W3Schools is optimized for learning and training. Examples might be simplified to improve reading and learning. Tutorials, references, and examples are constantly reviewed to avoid errors, but we cannot warrant full correctness of all content. While using W3Schools, you agree to have read and accepted our terms of use, cookies and privacy policy.

Copyright 1999-2026 by Refsnes Data. All Rights Reserved. W3Schools is Powered by W3.CSS.

-->